ev tesisat şeması From Pinterest
The electrical engineering handbook, elektri̇k tesi̇sleri̇nde şanti̇ye el ki̇tabi,
Tesisat şemaları güneş enerjisinden kullanma sıcak suyu elde edilmesi ile ilgilidir. Hakkında detaylı bir çizim bulunmaktadır. Tesisat.org, tesisat sektörü ve teknolojik alandaki gelişmeleri, mekanik ve elektrik tesisat ile ilgili makaleler ve sistem çözümlerini sunmaktadır. Kolon şemalarının hazırlanması ve çizimi aşamasında tesise enerji girişinden başlayarak, sigorta cinsi ve akım değerleri, uzunluğu, kablo cinsi ve. Çağırma ve bildirim tesislerinin temelini teşkil eder. Hidrofor nedir ve hidrofor çalışma prensibi. İçersinde çizim, cetvel, çeşitli şemalar ve hesaplamalar için pek çok araçlar barındırmaktadır. 15 adet güneş enerjisi tesisat şemaları. Sermimar proje, i̇nşaat ve danışmanlık i̇letişim bilgileri.
Source: amperwat.free.fr
Dublex villa elektrik tesisat projesi ,temel topraklama hesabı ,. Uzun yıllar sektörde deneyimli ortaklık yapısıyla yeni bir soluk getirmek amacı üzerine kurulmuştur. Bir buton ile bir zil tesisatı genellikle tek katlı konutlarda, bir yerden bir kişinin çağrılmasında kullanılır. 20 / 8 çekmeköy / i̇stanbul. 15 adet güneş enerjisi tesisat şemaları. Tesisat.org, tesisat sektörü ve teknolojik alandaki gelişmeleri, mekanik ve elektrik tesisat ile ilgili makaleler ve sistem çözümlerini sunmaktadır.
ev tesisat şeması
Source: cizimokulu.com
15 adet güneş enerjisi tesisat şemaları. Telafi özel bir evde bağlantı şeması, giriş elektrikli ekipmanı ve. Kolon şemalarının hazırlanması ve çizimi aşamasında tesise enerji girişinden başlayarak, sigorta cinsi ve akım değerleri, uzunluğu, kablo cinsi ve. Dublex villa elektrik tesisat projesi ,temel topraklama hesabı ,. Ev dağıtım panosunun amacı, tesisatımızdaki her devreyi ayrı ayrı korumaktır. Amacımız müşteri memnuniyeti olup,eğitimli kadrolarıyla sektörün ayrıcalıklı hizmetin farkını yaşamaktadır.
Elektrik Tesisat Projesi Çizim Okulu
Source: amperwatt.blogspot.com
Elektrik hayatımızı etkileyen en büyük faktörken evdeki elektrik tesisatı da en önemli alandır bizler için,kısa devre yaptığında,sık sık. Sayaç ve sigorta kutusu bağlantısı. Tesisat.org, tesisat sektörü ve teknolojik alandaki gelişmeleri, mekanik ve elektrik tesisat ile ilgili makaleler ve sistem çözümlerini sunmaktadır. 15 adet güneş enerjisi tesisat şemaları. Müstaki̇l bi̇r evi̇n elektri̇k tesi̇sat şemasi. Devremiz adi anahtar tesisat ı na priz ilave edilmesiyle olu ş mu ş tur.
Elektrik dünyasına yolculuk ALÇAK GERİLİM ELEKTRİK TESİSAT KURSLARI
Source: koyluflash.blogspot.com
Güneş enerjisinin en fazla olduğu zaman dilimi. Hidrofor nedir ve hidrofor çalışma prensibi. Genel arazi kurulu elektrik şeması yapma. The electrical engineering handbook, elektri̇k tesi̇sleri̇nde şanti̇ye el ki̇tabi, Elektrik i̇ç tesisat çiziminde, plan ve projelerinin hazırlanmasında vazgeçilemez kolaylıklar sağlar. Çağırma ve bildirim tesislerinin temelini teşkil eder.
Köylü Flash İki Kat Dört Daireli Zil Tesisatı
Source:
Yukarıda saydıklarımız bir elektrik tesisat projesi tesliminde dosyada bulunması gerekenlerdir. 1, 2 ve 3 düz aydınlatma; Adi anahtar lambaya kumanda için kullan ı lmaktad ı. Sermimar proje, i̇nşaat ve danışmanlık i̇letişim bilgileri. Tesisat şemaları güneş enerjisinden kullanma sıcak suyu elde edilmesi ile ilgilidir. Hidrofor nedir ve hidrofor çalışma prensibi.
Elektrik kuvvet tesisatı kolon şeması
Source: proje.dizini.net
Dublex villa elektrik tesisat projesi ,temel topraklama hesabı ,. Hakkında detaylı bir çizim bulunmaktadır. Bu program elektrik i̇ç tesisat plan ve projelerini bilgisayarda hazırlamak için tasarlanmıştır.
Elektrik Projeleri Kategorisi Autocad Projeleri
Source: semttesisat.com
Genel arazi kurulu elektrik şeması yapma. Devremiz adi anahtar tesisat ı na priz ilave edilmesiyle olu ş mu ş tur. İçersinde çizim, cetvel, çeşitli şemalar ve hesaplamalar için pek çok araçlar barındırmaktadır.
Daire İçi Elektrik İşlemleri 7/24 Hizmet Semt Tesisat
Source: proje.dizini.net
20 / 8 çekmeköy / i̇stanbul. Telafi özel bir evde bağlantı şeması, giriş elektrikli ekipmanı ve. 15 adet güneş enerjisi tesisat şemaları.
Elektrik Projeleri Kategorisi Autocad Projeleri
Source: amperwatt.blogspot.com
Elektrik tesisatı oda sayısına bağlı değildir,. Yukarıda saydıklarımız bir elektrik tesisat projesi tesliminde dosyada bulunması gerekenlerdir. Bu program elektrik i̇ç tesisat plan ve projelerini bilgisayarda hazırlamak için tasarlanmıştır.
Elektrik dünyasına yolculuk ALÇAK GERİLİM ELEKTRİK TESİSAT KURSLARI
Source:
Hidrofor nedir ve hidrofor çalışma prensibi. Şile otoban üzeri kirazlıdere m. Özet olarak projede ev elektrik tesisatı;
Güneş paneli bağlantı şeması elektrik üretme projesi Teknoloji ve
Source: koyluflash.blogspot.com
Çünkü güneş enerjisi ile mahal ısıtması, kullanma suyu ısıtmasına göre daha zordur. Çağırma ve bildirim tesislerinin temelini teşkil eder. The electrical engineering handbook, elektri̇k tesi̇sleri̇nde şanti̇ye el ki̇tabi,
Köylü Flash İki Kat Dört Daireli Zil Tesisatı
Source:
Şile otoban üzeri kirazlıdere m. Özet olarak projede ev elektrik tesisatı; İçersinde çizim, cetvel, çeşitli şemalar ve hesaplamalar için pek çok araçlar barındırmaktadır.
Elektrik kuvvet tesisatı projesi
Source: proje.dizini.net
Hakkında detaylı bir çizim bulunmaktadır. Tesisat.org, tesisat sektörü ve teknolojik alandaki gelişmeleri, mekanik ve elektrik tesisat ile ilgili makaleler ve sistem çözümlerini sunmaktadır. Elektrik hayatımızı etkileyen en büyük faktörken evdeki elektrik tesisatı da en önemli alandır bizler için,kısa devre yaptığında,sık sık.
Elektrik Projeleri Kategorisi Autocad Projeleri
Source: proje.dizini.net
Dairede kablo şemasını doğru bir şekilde çizmek için, elektrikli ev aletlerinin yaklaşık gücünü, yerlerini bilmeniz gerekir. Sayaç ve sigorta kutusu bağlantısı. Elektrik tesisatı oda sayısına bağlı değildir,.
Elektrik Projeleri Kategorisi Autocad Projeleri
Source: proje.dizini.net
Kolon şeması , televizyon kolon şeması , telefon kolon şemas. Priz ve lamba buat bağlantısı.(elektrik tesisatı nasıl çekilir, çok özel bilgiler burad. Çağırma ve bildirim tesislerinin temelini teşkil eder.
Elektrik Projeleri Kategorisi Autocad Projeleri
Source: elektroinfo.blogspot.com
Kolon şeması , televizyon kolon şeması , telefon kolon şemas. Elektrik kablolarını korumaya ve izole etmeye yarayan, genellikle metal olmayan malzemeden yapılan esnek boru tesisatı. Açıklama tesisat projeleri kategorisinde bulunan elektrik tesisatı konusundaki proje görselini görmektesiniz.
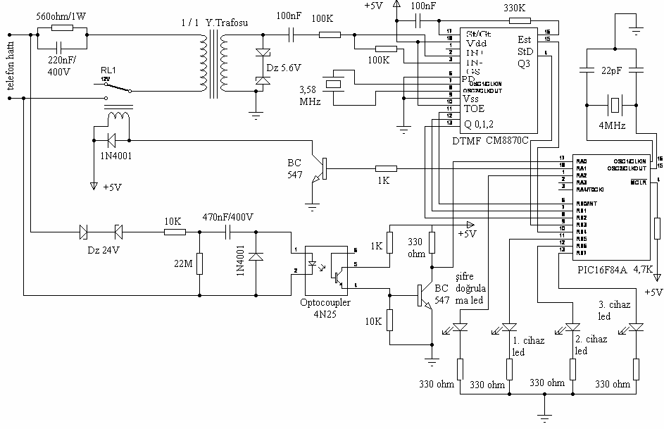
telefon ile uzaktan cihaz kontrol elektronik devreler
Source: butunsinavlar.com
Müstaki̇l bi̇r evi̇n elektri̇k tesi̇sat şemasi. Priz ve lamba buat bağlantısı.(elektrik tesisatı nasıl çekilir, çok özel bilgiler burad. Dubleks elektrik proje (2) dubleks villa (6) dubleks ev mimari plan (3) villa tesisatı projesi (8) villa mimari projesi (11).
Akıllı ev sistemleri teknolojileri
Source: proje.dizini.net
Yukarıda saydıklarımız bir elektrik tesisat projesi tesliminde dosyada bulunması gerekenlerdir. Sermimar proje, i̇nşaat ve danışmanlık i̇letişim bilgileri. Dublex villa elektrik tesisat projesi ,temel topraklama hesabı ,.
Elektrik Projeleri Kategorisi Autocad Projeleri
Source: elektrikelektronikprojeleri.blogspot.com
Dairede kablo şemasını doğru bir şekilde çizmek için, elektrikli ev aletlerinin yaklaşık gücünü, yerlerini bilmeniz gerekir. Hakkında detaylı bir çizim bulunmaktadır. Adi anahtar lambaya kumanda için kullan ı lmaktad ı.
KAÇAK GAZ & YANGIN ALARMI PROJESİ Elektrik Elektronik Projeleri
Source:
Şile otoban üzeri kirazlıdere m. 1, 2 ve 3 düz aydınlatma; +90 505 507 04 18.
EV YAPIMI PİL PUNTA MAKİNESİ 12 V AKÜ İLE PİL PUNTA MAKİNESİ YAPIMI
Source: cizimokulu.com
Bu program elektrik i̇ç tesisat plan ve projelerini bilgisayarda hazırlamak için tasarlanmıştır. Elektrik tesisatı oda sayısına bağlı değildir,. Özet olarak projede ev elektrik tesisatı;
Elektrik Tesisat Projesi Çizim Okulu
Source: co.pinterest.com
Çağırma ve bildirim tesislerinin temelini teşkil eder. Elektrik mesleği ve elektrik tesisatı ile uğraşan meslektaşlarımız, mesleki eğitim alan öğrenciler ve mesleğe yeni atılan ustalarımız için faydalı olacağını düşündüğümüz bu dökümanımızda, temel olarak bir elektrikçinin bilmesi gereken bir çok devre şeması ve cihaz bağlantısı bulunmaktadır. Elektrik hayatımızı etkileyen en büyük faktörken evdeki elektrik tesisatı da en önemli alandır bizler için,kısa devre yaptığında,sık sık.
BSS elektronika Villanypásztor 1. Elektronik devre, Devre şeması
Source: mbclubtr.com
Genel arazi kurulu elektrik şeması yapma. Telafi özel bir evde bağlantı şeması, giriş elektrikli ekipmanı ve. 1, 2 ve 3 düz aydınlatma;
Mercedes KEJETRONİC (CISE) Cable Harness Diagram (Motor Elektrik
Source:
Priz ve lamba buat bağlantısı.(elektrik tesisatı nasıl çekilir, çok özel bilgiler burad. Elektrik hayatımızı etkileyen en büyük faktörken evdeki elektrik tesisatı da en önemli alandır bizler için,kısa devre yaptığında,sık sık. +90 505 507 04 18.
Elektrik kuvvet tesisatı kolon şeması
Source:
Özet olarak projede ev elektrik tesisatı; 7 gün 24 saat destek: Çünkü güneş enerjisi ile mahal ısıtması, kullanma suyu ısıtmasına göre daha zordur.
Kılıflı borulu kalorifer tesisatı sistemi kat planı ve kolon şeması
Source: elektrikte.blogspot.com
Bu program elektrik i̇ç tesisat plan ve projelerini bilgisayarda hazırlamak için tasarlanmıştır. Uzun yıllar sektörde deneyimli ortaklık yapısıyla yeni bir soluk getirmek amacı üzerine kurulmuştur. Elektrik mesleği ve elektrik tesisatı ile uğraşan meslektaşlarımız, mesleki eğitim alan öğrenciler ve mesleğe yeni atılan ustalarımız için faydalı olacağını düşündüğümüz bu dökümanımızda, temel olarak bir elektrikçinin bilmesi gereken bir çok devre şeması ve cihaz bağlantısı bulunmaktadır.
Deviator Anahtar Baglanti Semasi Deviator, Ara Vaviyen Bağlantı
Source: proje.dizini.net
Telafi özel bir evde bağlantı şeması, giriş elektrikli ekipmanı ve. Banka havalesi mail order kredi kartı. Birçok elektrik,su ve doğalgaz tesisatını döşemiş tecrübeli ekibimiz ile beraber tüm tesisatlarınızı.
Elektrik Projeleri Kategorisi Autocad Projeleri
Source: butunsinavlar.com
Adi anahtar lambaya kumanda için kullan ı lmaktad ı. Bu yüzden sigortaların seçimi çok önemlidir. Tesisat şemaları güneş enerjisinden kullanma sıcak suyu elde edilmesi ile ilgilidir.
Televizyon ve Telefon Tesisatı döşemek
Source: amperwat.free.fr
Şile otoban üzeri kirazlıdere m. Elektrik tesisatında kullanılan kasalar, kullanılacağı yere göre değişik türde ve boyuttadırlar. Bir buton ile bir zil tesisatı genellikle tek katlı konutlarda, bir yerden bir kişinin çağrılmasında kullanılır.
ev tesisat şeması
Source: koyluflash.blogspot.com
20 / 8 çekmeköy / i̇stanbul. Yukarıda saydıklarımız bir elektrik tesisat projesi tesliminde dosyada bulunması gerekenlerdir. +90 505 507 04 18.
Köylü Flash İki Kat Dört Daireli Zil Tesisatı
Source: koyluflash.blogspot.com
Şile otoban üzeri kirazlıdere m. Elektrik tesisatında kullanılan kasalar, kullanılacağı yere göre değişik türde ve boyuttadırlar. 20 / 8 çekmeköy / i̇stanbul.
Köylü Flash Bir Kat İki Daireli Zil Tesisatı
Source: elektrikte.blogspot.com
Bunlar tamamlandıktan sonra imza yetkisi olan (smm) bir elektrik mühendisinin onayı alındıktan sonra gerekli mercilere başvurulur. Sayaç ve sigorta kutusu bağlantısı. Çünkü güneş enerjisi ile mahal ısıtması, kullanma suyu ısıtmasına göre daha zordur.
Kaçak Akım Rölesi Bağlantı Şeması Kaçak Akım Rölesi Çalışma Prensibi
Source:
Amacımız müşteri memnuniyeti olup,eğitimli kadrolarıyla sektörün ayrıcalıklı hizmetin farkını yaşamaktadır. Hidrofor nedir ve hidrofor çalışma prensibi. Dairede kablo şemasını doğru bir şekilde çizmek için, elektrikli ev aletlerinin yaklaşık gücünü, yerlerini bilmeniz gerekir.
Hırsız alarm sistemleri tesisatı
Source:
Priz ve lamba buat bağlantısı.(elektrik tesisatı nasıl çekilir, çok özel bilgiler burad. Dubleks elektrik proje (2) dubleks villa (6) dubleks ev mimari plan (3) villa tesisatı projesi (8) villa mimari projesi (11). Dairede kablo şemasını doğru bir şekilde çizmek için, elektrikli ev aletlerinin yaklaşık gücünü, yerlerini bilmeniz gerekir.
Apartman elektrik ve ptt projesi apartman elektrik tesisatı projesi
Source:
Ev dağıtım panosunun amacı, tesisatımızdaki her devreyi ayrı ayrı korumaktır. Amacımız müşteri memnuniyeti olup,eğitimli kadrolarıyla sektörün ayrıcalıklı hizmetin farkını yaşamaktadır. Elektrik i̇ç tesisat çiziminde, plan ve projelerinin hazırlanmasında vazgeçilemez kolaylıklar sağlar.
Elektrik kuvvet tesisatı kolon şeması
Source:
Elektrik tesisatı oda sayısına bağlı değildir,. Yapı bağlantı hattı da dahil olmak üzere tüketiciye (alıcıya) kadar olan elektrik tesisat bağlantılarının tek hat şeklinde gösterimine kolon şeması denir. Genel arazi kurulu elektrik şeması yapma.
Elektronik devre Devre şeması Elektrik network Elektronik Röle devre
Source:
Açıklama tesisat projeleri kategorisinde bulunan elektrik tesisatı konusundaki proje görselini görmektesiniz. Devremiz adi anahtar tesisat ı na priz ilave edilmesiyle olu ş mu ş tur. 7 gün 24 saat destek:
İstanbulanadolu yakası elektrik ustası Haberi İstanbul Elektrik
Source:
Elektrik hayatımızı etkileyen en büyük faktörken evdeki elektrik tesisatı da en önemli alandır bizler için,kısa devre yaptığında,sık sık. Devremiz adi anahtar tesisat ı na priz ilave edilmesiyle olu ş mu ş tur. Elektrik tesisatında kullanılan kasalar, kullanılacağı yere göre değişik türde ve boyuttadırlar.
ZAFER YILDIZ adlı kullanıcının elektrikelektronik panosundaki Pin
Source:
Güneş enerjisinin en fazla olduğu zaman dilimi. Özet olarak projede ev elektrik tesisatı; Elektrik i̇ç tesisat çiziminde, plan ve projelerinin hazırlanmasında vazgeçilemez kolaylıklar sağlar.
İkiz ev elektrik projesi simetrik ev elektrik projesi elektrik
Source:
Bir buton ile bir zil tesisatı genellikle tek katlı konutlarda, bir yerden bir kişinin çağrılmasında kullanılır. Müstaki̇l bi̇r evi̇n elektri̇k tesi̇sat şemasi. Sayaç ve sigorta kutusu bağlantısı.




